Querido lector, hablemos de las observaciones de Kent. El doctor Kent acuñó doce observaciones con la ayuda de su esposa y algunos de sus alumnos, quienes publicaron, comenzando el siglo XX, el libro «Lectures on Homoeopathic Philosophy«. Usted puede leer las observaciones, imaginando que asiste a una de las ponencias del Doctor, con su voz grave de sabiduría y autoridad, en el capítulo antepenúltimo de la obra.

Las observaciones de Kent son un pilar de la clínica homeopática, son los preceptos que guían el análisis de la evolución de un caso y reflejan algunos aspectos esenciales de la farmacodinamia homeopática, tema tan obscuro.
Por ejemplo, la séptima observación de Kent —que yo resumo como una mejoría sin «color», tomando prestado el término de Oberbaum et al (2005)—, señala la mejoría sin esos fenómenos sutiles que acomapañan a la toma del simillimum, descritos por el doctor Hahnemann en el parágrafo 253 de su obra magna, con estas palabras: «…se nota un grado mayor de bienestar, la tranquilidad aumenta, así como la libertad de la mente y mejor ánimo…»
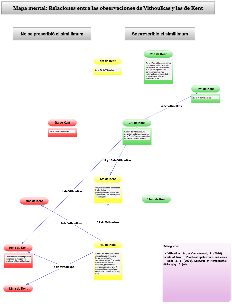
Otro ejemplo es la tercera observación de Kent —la conocida agravación homeopática—, fenómeno inherente al efecto del remedio semejante. Aquí, semiológico lector, quiero introducir un principio emanado de las observaciones del profesor Vithoulkas, quien publicó 22. Según el último, la ocurrencia de la agravación homeopática —o sea, de una agravación inicial, clara y breve— puede significar que el paciente recibió el remedio más indicado; así, si usted entrevista a un paciente que tuvo una mejoría parcial y que acepta haber tenido una agravación inicial, buscaría obstáculos en el estilo de vida o aumentaría la dinamización antes que cambiar el remedio…
En este tenor, las observaciones de Vithoulkas son, mayormente, matices de las observaciones de Kent, enriqueciéndolas, explorando más escenarios.
El propósito de este breve artículo, además del placer de hablarle, fino lector, es compartir con usted y especialmente con los estudiantes de nuestro arte y nuestra ciencia, dos imágenes: un mapa conceptual en el que relacionamos las observaciones de Kent y las de VIthoulkas y un algoritmo cuyas líneas pueden seguirse para interpretar la evolución de un caso a la luz del Dr. Kent y el Prof. Vithoulkas.
Queridos estudiantes y colegas, no duden en realimentarnos en los comentarios. Esperamos que estos materiales faciliten el estudio, mejoren la práctica y enriquezcan la enseñanza.
Referencias:
Oberbaum, M., Singer, S. R., & Vithoulkas, G. (2005). The colour of the homeopathic improvement: the multidimensional nature of the response to homeopathic therapy. Homeopathy: The Journal of the Faculty of Homeopathy, 94(3), 196–199. https://doi.org/10.1016/j.homp.2005.05.004
«Por una Homeopatía científica, por un gremio en armonía.»



Deja un comentario